新闻中心
铅酸蓄电池行业前景展望
发布日期: 2024-09-12
阅读数: 44

图片

一、铅酸蓄电池发展环境

01

性能优势明显,市场应用广泛

   铅酸蓄电池以其安全性能高、性价比高、质量稳定可靠,以及可再生循环利用的独特性,成为国民经济中不可或缺的基础性产品。随着行业本身技术水平的进步以及外部经济的发展和科技水平的提升,市场需求和应用场景逐渐增多。目前主要应用于:通信、电力、自动控制、应急设备的备用电源电池,风能、太阳能等新能源的储能电池,汽车、摩托车、燃油机发动机的起动、照明,电动自行车、低速电动车和特种电动车的动力电池。已有百余年历史的铅酸蓄电池以材料廉价、工艺简单、技术成熟、自放电低、免维护等特性,会随着铅酸蓄电池技术水平的进步,应用范围将越来越广,涌现更多新行业的需求。

图片

目前铅酸蓄电池应用场景

02

国家产业政策、行业规范支持

   《轻工业发展规划(2016-2020年)》明确指出推动电池工业向绿色、安全、高性能、长寿命方向发展,加快卷绕式、铅炭电池等新型铅蓄电池;支持电池行业进行连铸连轧连涂等连续极板生产技术改造,动力型铅蓄电池组装线自动化集成技术改造。《电池行业“十三五”发展规划》要将我国电池工业初步实现由大变强,进一步提高准入门槛,淘汰落后产能,基本实现机械化制造。《铅蓄电池行业规范条件》(2015年本)不限制卷绕式、双极性、铅炭电池(超级电池)等新型铅蓄电池,或采用连续式(扩展网、冲孔网、连铸连轧等)极板制造工艺的生产项目的生产能力。
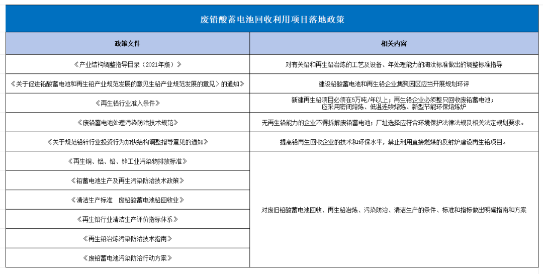
   另外自2003年开始在铅酸蓄电池行业实施工业产品生产许可证制度以来,我国对于铅酸蓄电池行业制造及回收出台一系列环保政策、标准,从《产业结构调整指导目录(2021年版)》、《关于促进铅酸蓄电池和再生铅产业规范发展的意见生铅产业规范发展的意见〉的通知》、《再生铅行业准入条件》,到《废铅蓄电池处理污染防治技术规范》、《关于规范铅锌行业投资行为加快结构调整指导意见的通知》,以及《再生铜、铝、铅、锌工业污染物排放标准》(GB31574-2015)、《铅蓄电池生产及再生污染防治技术政策》(生态环境部公告2016第82号)、《清洁生产标准 废铅酸蓄电池铅回收业》(HJ510-2009)、《再生铅行业清洁生产评价指标体系》(国家发改委环境保护不工信部公告2015第36号)、《再生铅冶炼污染防治技术指南》(环境保护部公告2015年第11号)、《废铅蓄电池污染防治行动方案》(环办固体[2019]3号 )等标准、技术规范和文件,相关环保政策对废旧铅酸蓄电池回收产业的发展起到规范及促进作用,提高铅再生回收企业的技术和环保水平,引导产业健康发展。

图片

废旧铅酸蓄电池回收利用项目落地政策

03

废旧铅蓄电池循环利用价值高

   废旧铅酸蓄电池主要包括铅钙合金板栅、铅膏、电池壳和硫酸等成分,都可以通过技术进行回收再利用,且回收利用率超过 90%,可实现铅酸蓄电池行业与其上下游“资源-产品-再生资源”的良性循环。而与从矿石中炼取的原生铅相比,由废弃蓄电池冶炼得到的再生铅能耗更低,污染物更少,也更符合低碳环保的需求。十四五期间,我国再生铅产量规模将继续扩张,预计至2025年,我国再生精铅将达到290万吨,市场总容量约为400亿元。尤其值得一提的是,铅蓄电池再生铅循环已成为我国再生铅行业的增长主力。我国再生铅原料85%以上来自废铅蓄电池,铅电池行业消耗的铅有一半以上来自再生铅。随着铅蓄电池生产者责任延伸制度的推行,以及废铅蓄电池回收体系法规制度的建立完善,废旧铅蓄电池在再生铅企业的渗透率将不断提高,再生铅产业利用水平也会不断提升,具有更高的经济效益和社会效益,成为我国绿色发展和低碳转型阶段的重要组成部分。
二、铅酸蓄电池发展方向

01

优化产业结构

   行业将由分散型制造向集中型制造转变,企业的兼并重组、资源整合将不断提质加速,集团型企业做强做大,企业的联盟联合将加速产业集聚地、产业集群域的形成,龙头骨干企业、前端企业的行业引领作用将日趋显著。

02

升级生产模式  

   数字化、智能化、云计算将应用到新的铅酸蓄电池生产场景。数智化的数据平台能实时精准跟踪、溯源产品全信息;智能数字化生产线、脉冲快速化成生产线将广泛应用;届时生产周期大幅度缩短,生产效率大幅度提高。

03

加快产品创新、研发和产业化

   通过产、学、研一体化推进产业化进程,加速适用于储能转换和长寿命、高能量密度的双极电池、纯铅电池、水平电池和铅炭电池等新型产品的研发和产业化,增强产品市场竞争力。

04

节能减排常态化、低碳化

   依赖于物联网、大数据、云计算等先进技术,环保体系、职业卫生防护体系等系统将实现高效运行和联动;绿色低碳、节能环保、清洁化生产将成为行业的主题,产业的社会公信度将大幅度提升。

三、铅酸蓄电池发展展望

   未来,随着铅酸蓄电池技术的升级更新,产品的能量密度、使用寿命以及可再生性都会有所提升:起动电池结构逐步优化升级,以技术和成本优势占领市场;免维护蓄电池仍然是军用、民用交通运输装备的重要电源装置;阀控电池、胶体电池等作为备用电源、大型储备电源的核心部件,成为国民经济发展中重要的基础性产业。

   面对铅酸蓄电池行业可能产生的铅污染问题,随着国家环保政策的严格执行、行业准入等相关政策的贯彻和实施,行业势必会引进成熟、先进、适用的清洁生产新技术、新工艺,以提高行业的环环保性和可持续性。只保持稳固的市场地位。面对激烈的市场竞争和环保政策压力,铅酸蓄电池行业整合、兼并重组的进程将进一步加快,骨干企业的规模将不断扩张,无法适应环保投入以及数智化运用的企业逐步被兼并、淘汰。在政策引导、市场需求以及环保要求等因素作用下,我国铅蓄电池行业不断优化、整合、变革和升级,成为中国和世界电池产业的重要力量。


Copyright © 2022 All Rights Reserved. 苏ICP123456
XML地图 技术支持:网站模板